Discover网络安全AI说AI大模型如何给网络安全告警降噪?
AI大模型如何给网络安全告警降噪?

AI大模型如何给网络安全告警降噪?

Update: 2025-12-20
Share

Description

🎙️ 播客《AI大模型在网络安全告警降噪中的原理》Show Notes

🍟核心主题

解析AI大模型如何通过智能研判技术,从海量网络安全告警中精准识别真实威胁、过滤误报,提升安全运营效率。

🍟关键内容速览

  1. 技术原理总览安全大模型通过 客制学习Agent(学习客户业务行为)和 调查研判Agent(多维度关联分析)协同工作,将告警分为 黑(真实攻击)、白(误报)、灰(疑似行为)三类。
    双Agent架构保障实时处理海量告警,兼顾效率与准确性。
  2. 三大核心能力
    判黑:关联研判真实攻击
    通过历史基线、上下文行为、多维度数据(如告警表、事件表)交叉验证,举例说明如何识别恶意Payload执行、主机失陷等攻击。
    案例:单包无法判断的恶意下载行为,通过关联后续数据包确认攻击成功。

    判白:业务误报识别建立客户业务行为基线,自动识别持续性请求、相似URL接口、静态资源访问等正常业务,过滤90%以上误报。

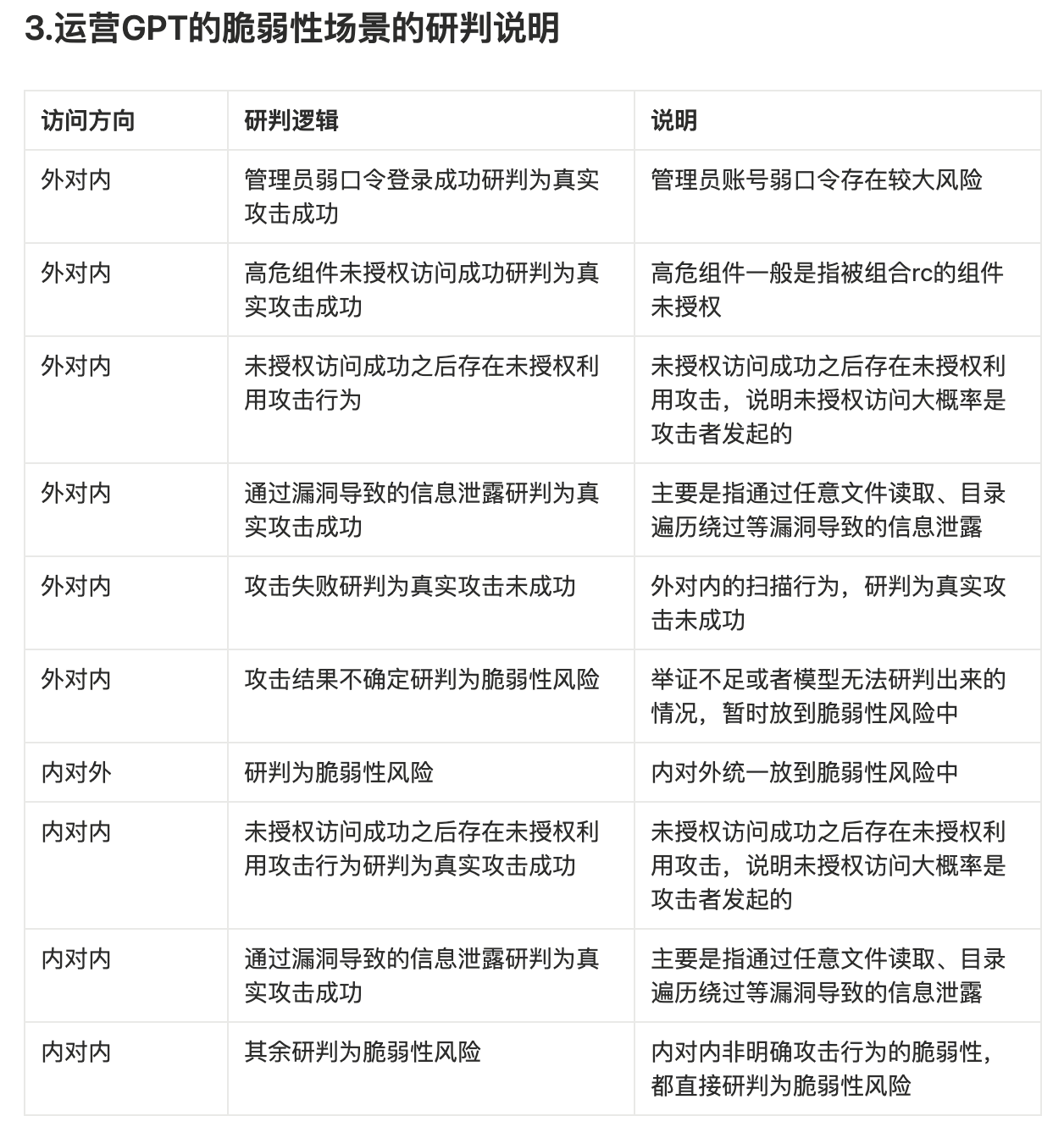
    脆弱性场景研判按访问方向(外对内/内对内/内对外)和攻击结果,细化研判逻辑,区分“脆弱性请求”与“脆弱性成功”。

🍟部分引用资料

<figure></figure>

🍟业内厂商参考

当前网络安全领域许多厂商均有推出类似的AI大模型,比如深信服、奇安信、安恒、360、腾讯云、阿里云等(排名不分先后)。其中一些厂商有SAAS版的服务,可以选择试用体验下。

Comments 
00:00
00:00
x

0.5x

0.8x

1.0x

1.25x

1.5x

2.0x

3.0x

Sleep Timer

Off

End of Episode

5 Minutes

10 Minutes

15 Minutes

30 Minutes

45 Minutes

60 Minutes

120 Minutes

AI大模型如何给网络安全告警降噪?

AI大模型如何给网络安全告警降噪?