No.12 胖东来被起诉也会还手?一次性筷子也有保质期吗?知乎已经是网文平台?
Description
主播 潇磊 刘飞
热点的拿铁慢点喝,热点的事件慢点说。
几条上周的新事件跟各位分享。
🥢 胖东来“筷子官司”背后
- 顾客起诉:免费一次性筷子无生产日期标签,涉嫌违规
- 法规博弈:《食品安全法》《消费者权益保护法》各方解读不同
- 市场现实:合规印字筷子贵5厘钱,商家和消费者普遍“不在意”
- 健康风险:霉变筷子可能滋生黄曲霉素,长期使用存致癌隐患
- 社会反思:职业打假、过度维权是否在挤占司法资源?
- 胖东来的应对:从“红内裤事件”到“玉石风波”,高调诉讼反击造谣
📈 知乎的“故事会时代”
- 财报亮点:二季度营收7.17亿元,同比下滑23%;净利润9130万元,实现季度盈利
- 盐选会员成支柱:1320万订阅用户,付费故事专栏分成撑起营收
- 从问答到故事:奇闻、言情占盐选TOP100的87%,知乎逐渐网文化、小说化
- IP外溢:盐言故事为短剧行业输送超百部IP,《执笔》《一梦如初》成标杆案例
- 用户困境:社区氛围瓦解,创作者难以沉淀私域,平台沦为“大广场”
- 投资角度:账上仍有48亿元现金,但市值仅约30亿人民币,被视为“烟蒂股”
时间轴:
1:36 胖东来一次性筷子事件:消费者质疑与企业回应
7:08 一次性筷子包装成本与市场接受度的矛盾
17:07 一次性筷子与家用筷子的健康风险
21:08 胖东来成靶心:过度维权与职业打假的双重审视
28:32 胖东来重拳出击:内裤事件引发的名誉权诉讼
37:26 胖东来诉讼维权与品牌形象保护
47:20 三文鱼事件,胖东来的人性化考量
53:37 知乎财报分析:会员订阅模式助其实现扭亏为盈
59:04 知乎从知识问答到故事会的商业化探索
1:05:35 知乎多元化收入模式:付费会员主导,多元化收入探索
1:08:50 知乎从邀请制到全民社区的演变历程
1:18:59 知乎内容生态变迁与创作者流失
1:28:23 知乎的破局尝试:知识付费、视频化和AI问答
1:31:03 知乎低股市预期与高现金流怪象
1:37:19 读评论
新乡胖东来关于一次性筷子问题的反馈
<figure> </figure>
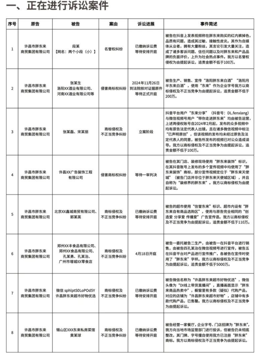
</figure>胖东来2025年4月公布的7项正在进行诉讼的案件和9件拟起诉案件
<figure> </figure><figure>
</figure><figure> </figure>
</figure>知乎的故事页面
<figure> </figure>
</figure>《宫墙柳》的开头
<figure> </figure>
</figure>知乎最新财报的业绩摘要
<figure> </figure>
</figure>主要参考资料:
潇磊部分
《多方回应"顾客起诉胖东来免费筷子无标签"》 观察者网
《为一次性筷子起诉胖东来,是不是过度维权?》极目新闻
《一次性筷子多为“三无”产品》当代生活报
《一次性筷子也有保质期?医生提醒:莫轻视!可致癌!》半岛晨报
《胖东来起诉“红内裤”事件博主追责金额不低于100万》 每日经济新闻
《原告许昌市胖东来商贸集团有限公司与被告段某名誉权纠纷案一审当庭宣判》许昌市魏都区人民法院
《胖东来阐释“拟起诉三起涉嫌网络侵权”》每日经济新闻
《“面试真题”被公开叫卖,胖东来回应》中国新闻网
《胖东来公布:2月离职率0.12%,去年共171人流失!于东来曾称员工最低月到手收入超8000元》 每日经济新闻
《又奖10万元!胖东来最新公告:不存在促销与举报者内外勾结》 21世纪经济报道
刘飞部分
- 知乎二季度营收持续下滑 盈利超9000万元,财新
- 谁在知乎看“故事会”?界面新闻
- 在知乎,编啥能月入40万?虎嗅
- 知乎持续盈利了?36kr
- 我在知乎写故事。DoNews
- 知乎没有理想,壹娱观察
- 知乎快跑,市界
- 聊聊知乎一直存在的一个问题,刘飞
- 知乎:故事会的下半场,深瞳商业
- “我是爱知乎的,但我们不能假装一切都没有发生”,晚点,王汉洋
- Gemini
制作人:张超辉
片尾曲:戴尔基 - 弹唱小串烧
























