“Video games are philosophy’s playground” by Rachel Shu
Description
Crypto people have this saying: "cryptocurrencies are macroeconomics' playground." The idea is that blockchains let you cheaply spin up toy economies to test mechanisms that would be impossibly expensive or unethical to try in the real world. Want to see what happens with a 200% marginal tax rate? Launch a token with those rules and watch what happens. (Spoiler: probably nothing good, but at least you didn't have to topple a government to find out.)
I think video games, especially multiplayer online games, are doing the same thing for metaphysics. Except video games are actually fun and don't require you to follow Elon Musk's Twitter shenanigans to augur the future state of your finances.
(I'm sort of kidding. Crypto can be fun. But you have to admit the barrier to entry is higher than "press A to jump.")
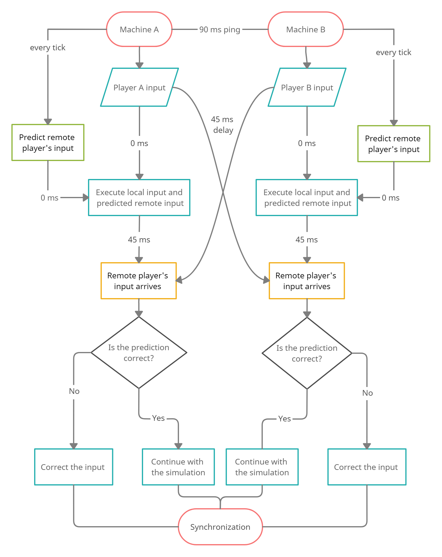
The serious version of this claim: video games let us experimentally vary fundamental features of reality—time, space, causality, ontology—and then live inside those variations long enough to build strong intuitions about them. Philosophy has historically had to make do with thought experiments and armchair reasoning about these questions. Games let you run the experiments for real, or at least as "real" [...]
---
Outline:
(01:54 ) 1. Space
(03:54 ) 2. Time
(05:45 ) 3. Ontology
(08:26 ) 4. Modality
(14:39 ) 5. Causality and Truth
(20:06 ) 6. Hyperproperties and the metagame
(23:36 ) 7. Meaning-Making
(27:10 ) Huh, what do I do with this.
(29:54 ) Conclusion
---
First published:
November 17th, 2025
Source:
https://www.lesswrong.com/posts/rGg5QieyJ6uBwDnSh/video-games-are-philosophy-s-playground
---
Narrated by TYPE III AUDIO.
---
Images from the article:







Apple Podcasts and Spotify do not show images in the episode description. Try Pocket Casts, or another podcast app.



